必威首页

電話 : 0755-8830-8258

郵編 : 518129

郵箱 : andyzheng@jdtfuse.com

網址 : https://www.line-f.com/

康佳電視的應用案例
  眾所周知,康佳集團是目前比較有電子行業內比較有名的一家企業,其總部位於深圳南山區華僑城,主要從事彩色電視機、手機、數碼相機、生活電器、LED、機頂盒及相關產品的研發、製造和銷售,兼及精密模具、注塑件、高頻頭、印製板、變壓器及手機電池等配套業務,是世界知名、中國領先的電子信息企業。
 
 
  在電子信息行業方麵,細節決定成敗,因此在選用電子產品零器件時候,產品質量非常關鍵。下麵小編列舉些許我司自恢複保險絲在康佳電視機上的應用。
 
  
      
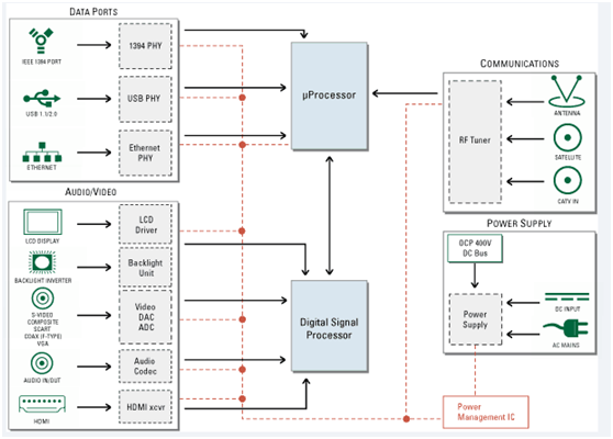
                                                          康佳液晶顯示屏電路示例圖
 
  上圖顯示的是康佳液晶顯示屏中運用到保險絲的電路結構示意圖。它表示電路可承受過載、短路或電壓瞬變(雷擊、ESD等),並且可能需要保護元件達到規定標準或確保可靠的電路運行。(相關閱讀:飛歌集團應用案例
 
 
  其中IEE1394有用到必威betway网址1812係列33V1.1A貼片自恢複保險絲,在直流輸入端還有運用到P4KE400W軸向引線型瞬態電壓抑製器,HDMI端口有用到SP3010用於ESD保護的超低電容二極管陣列等等。
 
 
  我司1812係列的自恢複保險絲產品均符合ROHS標準,無鉛,還可以對故障電流做出迅速響應,緊湊型的設計節約了電路板的空間設計,在電路板中運用非常廣泛;P4KEP4KE係列專門用於保護敏感電子設備,使其免受雷擊和其他瞬態電壓事件引起的瞬態電壓侵害;SP3010將4通道超低電容軌到軌二極管和附加的齊納二極管組合在一起,適用於保護可能會遭受靜電放電(ESD)破壞的電子設備。
 
 
  以上就是我司保險絲在康佳電視上的具體應用,因為專業所以信賴,歡迎廣大客戶來電索樣。(推薦閱讀:海康威視的應用案例)